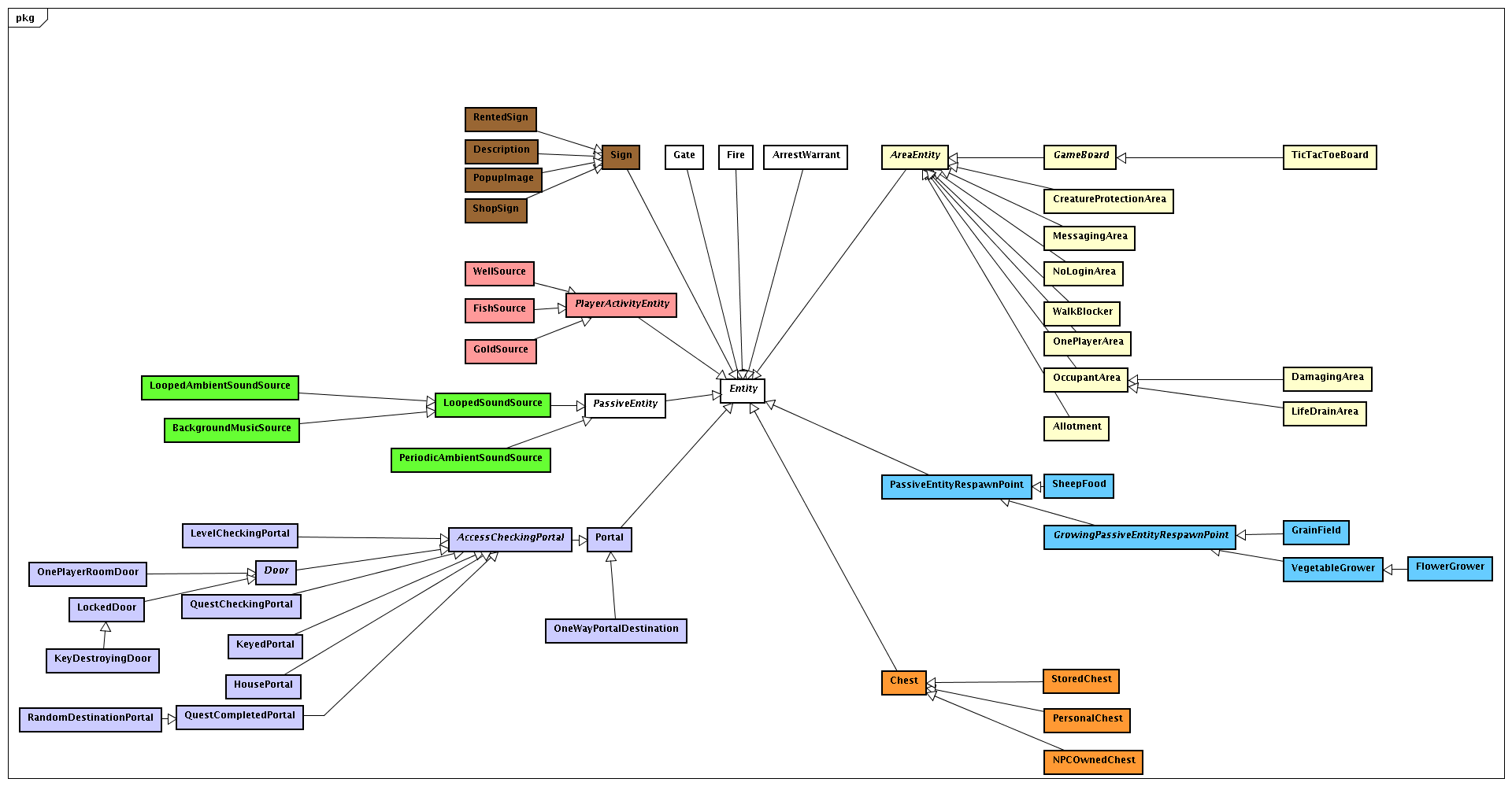
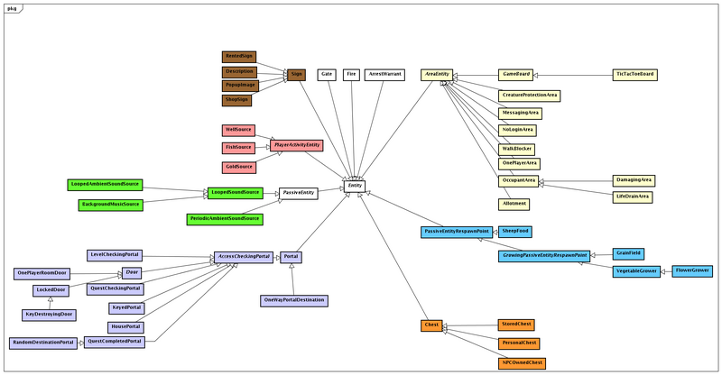
File:Stendhal server entity mapstuff.png

From Arianne
Jump to navigation Jump to search

Original file (1,920 × 999 pixels, file size: 76 KB, MIME type: image/png)

File history

Click on a date/time to view the file as it appeared at that time.

Date/TimeThumbnailDimensionsUserComment
current15:41, 22 March 2026Thumbnail for version as of 15:41, 22 March 20261,920 × 999 (76 KB)Maintenance script (talk | contribs)== Summary == Importing file

There are no pages that use this file.