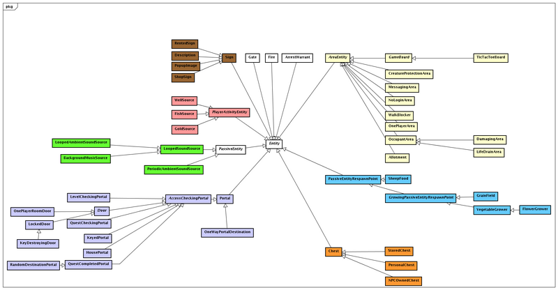
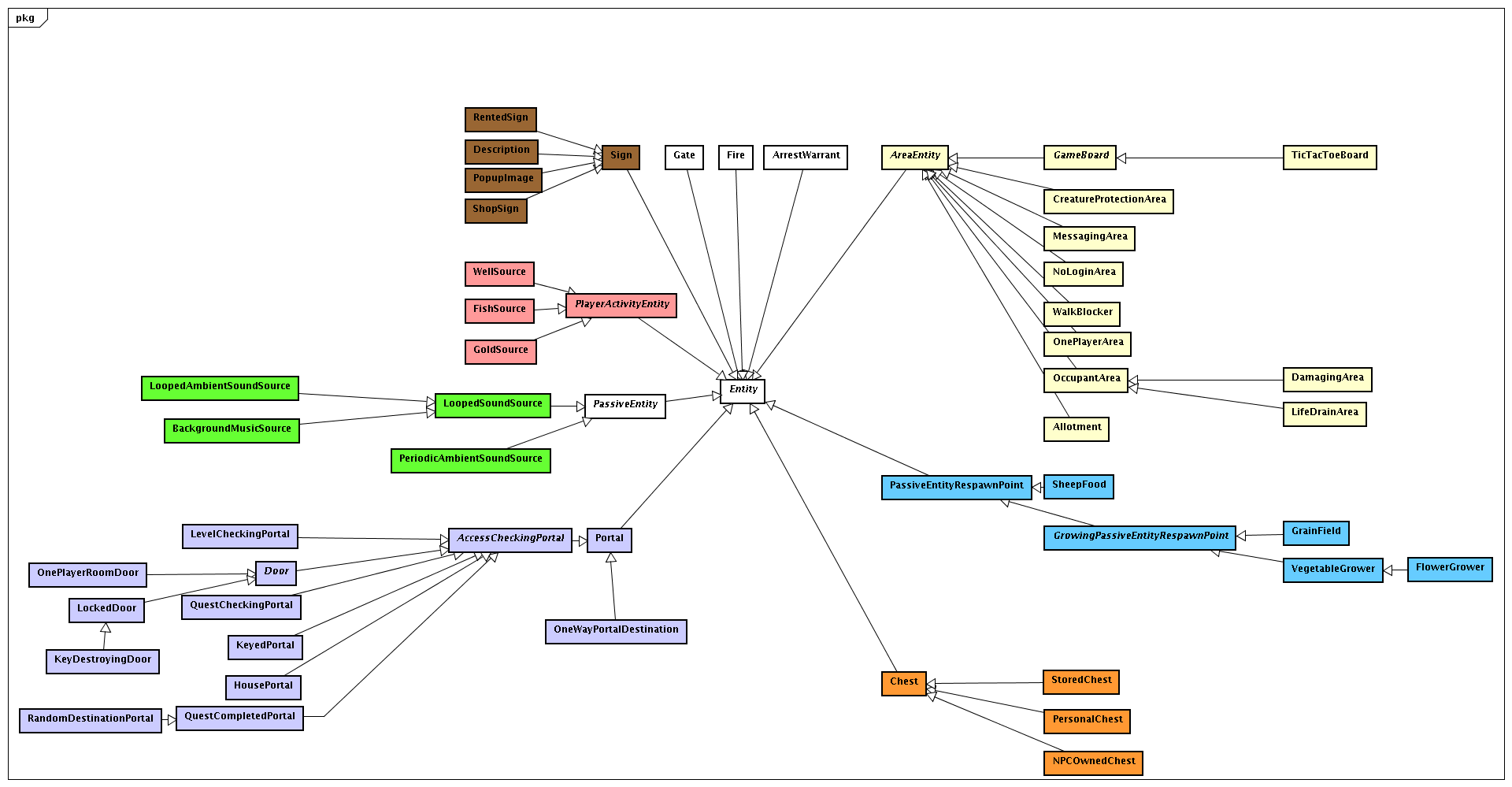
File:20260322160648!Stendhal server entity mapstuff.png
Jump to navigation
Jump to search
Size of this preview: 800 × 416 pixels. Other resolution: 1,920 × 999 pixels.
Original file (1,920 × 999 pixels, file size: 76 KB, MIME type: image/png)
Summary
Importing file
File history
Click on a date/time to view the file as it appeared at that time.
| Date/Time | Thumbnail | Dimensions | User | Comment | |
|---|---|---|---|---|---|
| current | 16:06, 22 March 2026 | 1,920 × 999 (76 KB) | Maintenance script (talk | contribs) | == Summary == Importing file |
File usage
The following 2 files are duplicates of this file (more details):
There are no pages that use this file.