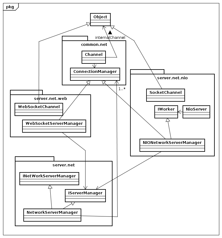
Package marauroa.server.net
package marauroa.server.net
Network communication.


-
ClassDescriptionThis interface provides a callback notification for disconnected clients.A Network Server Manager is an active object ( a thread ) that send and receive messages from clients.This interface allows ConnectionManagers to talk to the central server manager.This is the implementation of a worker that sends messages, receives them, ...